Lightspeed-K Inzicht in het printproces

Lightspeed-K Inzicht in het printproces

K-Series Support
Chat via de Restaurant App: Ga naar Instellingen < Support < Nu Chatten!
Chat via de backoffice: https://manager.lsk.lightspeed.app
Bel ons op: +31 20 241 8714 / +32 9 298 03 83
Of dien een supportverzoek in (voor verder contact per e-mail) via https://k-series-support.lightspeedhq.com/hc/en-us/articles/360056758213-Contact-us
Nieuwsgierig naar de nieuwste updates? Check https://features.lsk.lightspeed.app 


Inzicht in het printproces

De logica van het systeem voor het printen van een nota of een klantenbon verschilt van die voor het printen van een bestelling.

In het geval van een nota of klantenbon zijn er drie plaatsen in de backoffice waar je een printerprofiel kunt opslaan. De plaatsen zijn de Vloerplaninstellingen, de Apparaatinstellingen en de POS-configuratie-instellingen.

Het systeem controleert achtereenvolgens elke mogelijkheid, te beginnen bij de vloerplannen. Als het geen printprofiel vindt, controleert het de volgende mogelijkheid, en zo door tot er een profiel is gevonden. Dit printprofiel wordt dan gebruikt voor de respectievelijke printopdracht. De volgende grafiek illustreert de overeenkomstige hiƫrarchie.




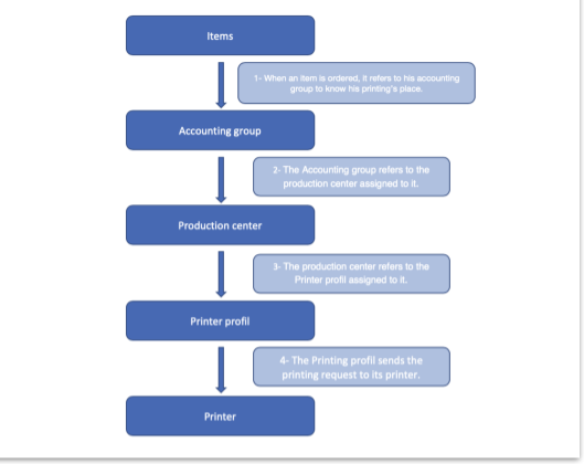
Bij het printen van een orderbon zijn er drie plaatsen waaraan een overeenkomstig printprofiel kan worden gekoppeld. Orderbonnen kunnen worden toegewezen aan Iteminstellingen, Omzetgroepinstellingen en Productiecentruminstellingen.

Elke mogelijkheid wordt een voor een onderzocht, beginnend bij de items. Als het systeem geen profiel kan vinden, gaat het verder met het controleren van de volgende mogelijkheid, en zo door tot het systeem er een vindt. Dit profiel krijgt dan de opdracht om de respectievelijke printopdracht te verzenden. De volgende grafiek illustreert de overeenkomstige hiƫrarchie.





Het is belangrijk te begrijpen dat als een printopdracht mislukt, het betekent dat de POS geen profiel kan vinden in een van de twee genoemde gevallen.



K-Series Support
Chat via de Restaurant App: Ga naar Instellingen < Support < Nu Chatten!
Chat via de backoffice: https://manager.lsk.lightspeed.app
Bel ons op: +31 20 241 8714 / +32 9 298 03 83
Of dien een supportverzoek in (voor verder contact per e-mail) via https://k-series-support.lightspeedhq.com/hc/en-us/articles/360056758213-Contact-us
Nieuwsgierig naar de nieuwste updates? Check https://features.lsk.lightspeed.app 
    • Related Articles

    • Lightspeed-K Inzicht in POS-apparaten

      K-Series Support Helpcentrum: https://k-series-support.lightspeedhq.com/hc/en-us/ Chat via de Restaurant App: Ga naar Instellingen < Support < Nu Chatten! Chat via de backoffice: https://manager.lsk.lightspeed.app Bel ons op: +31 20 241 8714 / +32 9 ...
    • Lightspeed-K Over POS-apparaten

      K-Series Support Helpcentrum: https://k-series-support.lightspeedhq.com/hc/en-us/ Chat via de Restaurant App: Ga naar Instellingen < Support < Nu Chatten! Chat via de backoffice: https://manager.lsk.lightspeed.app Bel ons op: +31 20 241 8714 / +32 9 ...
    • Lightspeed-K POS-apparaten bewerken

      K-Series Support Helpcentrum: https://k-series-support.lightspeedhq.com/hc/en-us/ Chat via de Restaurant App: Ga naar Instellingen < Support < Nu Chatten! Chat via de backoffice: https://manager.lsk.lightspeed.app Bel ons op: +31 20 241 8714 / +32 9 ...
    • Lightspeed-K Over apparaten

      K-Series Support Helpcentrum: https://k-series-support.lightspeedhq.com/hc/en-us/ Chat via de Restaurant App: Ga naar Instellingen < Support < Nu Chatten! Chat via de backoffice: https://manager.lsk.lightspeed.app Bel ons op: +31 20 241 8714 / +32 9 ...
    • Lightspeed-K Inzicht in het kassabonnenscherm

      K-Series Support Helpcentrum: https://k-series-support.lightspeedhq.com/hc/en-us/ Chat via de Restaurant App: Ga naar Instellingen < Support < Nu Chatten! Chat via de backoffice: https://manager.lsk.lightspeed.app Bel ons op: +31 20 241 8714 / +32 9 ...

    Remote Support

    Heeft u hulp op afstand nodig en heeft u een sessie code van onze support ontvangen? Voer deze hier in zodat wij met u op afstand op uw scherm kunnen meekijken.